
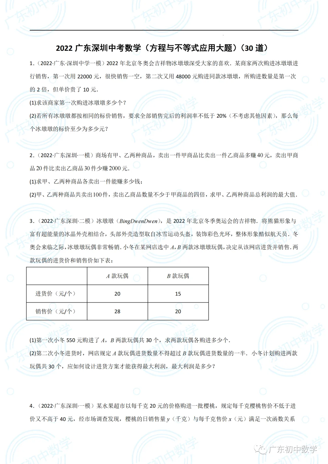
写在前面,建议一并阅读:
《押题卷到底有没有用?》
《押题卷的使用说明,中考最后一个月怎么规划?》
为什么不出套卷呢?其实大家也没有太多时间了,72分以下的赶紧把选择填空非压轴题刷一刷,72-90的赶紧把选择填空和非压轴的大题刷一刷,90-110的可以只看选择填空的压轴和非压轴题最后一问,110以上的你就看看压轴大题吧,老师可以用这个自己组卷,也很方便!!!
当然非要套卷我也有,留言找我!!!其实我就是帮你组一组卷子嘛。









需要下载高清电子版请点击下面链接:
2022广东深圳中考数学(统计与概率大题)(30道)(原卷版).pdf
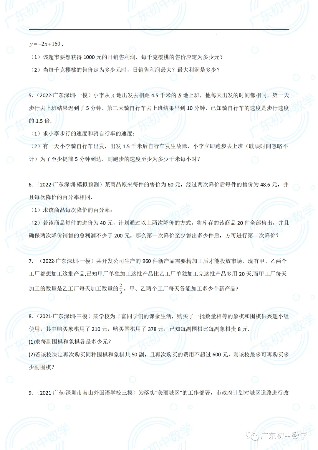
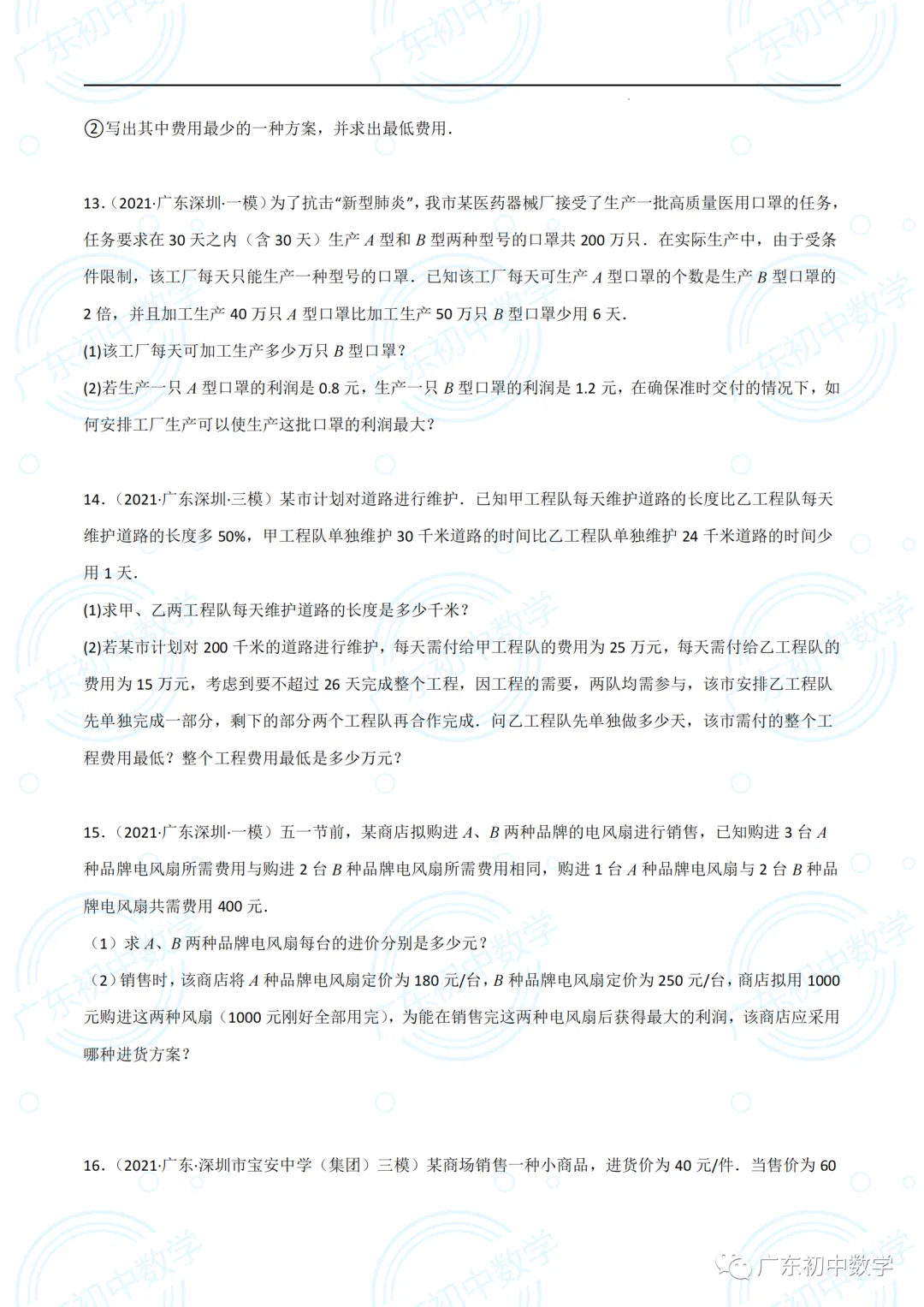
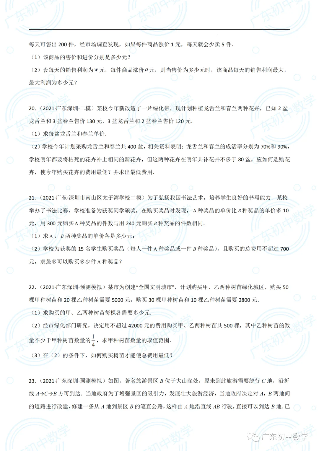
2022广东深圳中考数学(方程与不等式应用大题)(30道)(原卷版).pdf
2022广东深圳中考数学(一次函数与反比例函数大题)(30道)(原卷版).pdf
2022广东深圳中考数学(圆大题)(30道)(原卷版).pdf
2022广东深圳中考数学(统计与概率大题)(30道)(解析版).pdf
2022广东深圳中考数学(方程与不等式应用大题)(30道)(解析版).pdf
2022广东深圳中考数学(一次函数与反比例函数大题)(30道)(解析版).pdf
2022广东深圳中考数学(圆大题)(30道)(解析版).pdf
需要提前解锁全套和解析版的电子版请点
福利:免费领取2022广东中考数学押题卷(仅适用于广东地区)
▍声明 :本gongzhong号在互联网转载的内容,仅作免费分享,如若内容在版权上存在争议,请与我们联系删除。
▼END▼
广东真题|校园风光|政策动态|干货课程
??你要和10万广东学生、老师、家长一起
持续、分享“广东初中数学”gongzhong号哦
▼
要不点点“在看”给我一朵小黄花