速看!2022年深圳各大初中中考成绩汇总!你的母校排第几?

发布于:2022/7/24 11:09:49   所属分类:中考备战学习资料库


中考成绩放榜一段时间啦
不少同学都很好奇
深圳各大学校考得如何?


作为最宠粉的营长
必须满足同学们的好奇心啦
今天
营长就带大家一起来看看
深圳哪一所初中考得最好~


由于学校官方不对外公布中考成绩
以下信息来源于家长分享
如有错误,欢迎指正


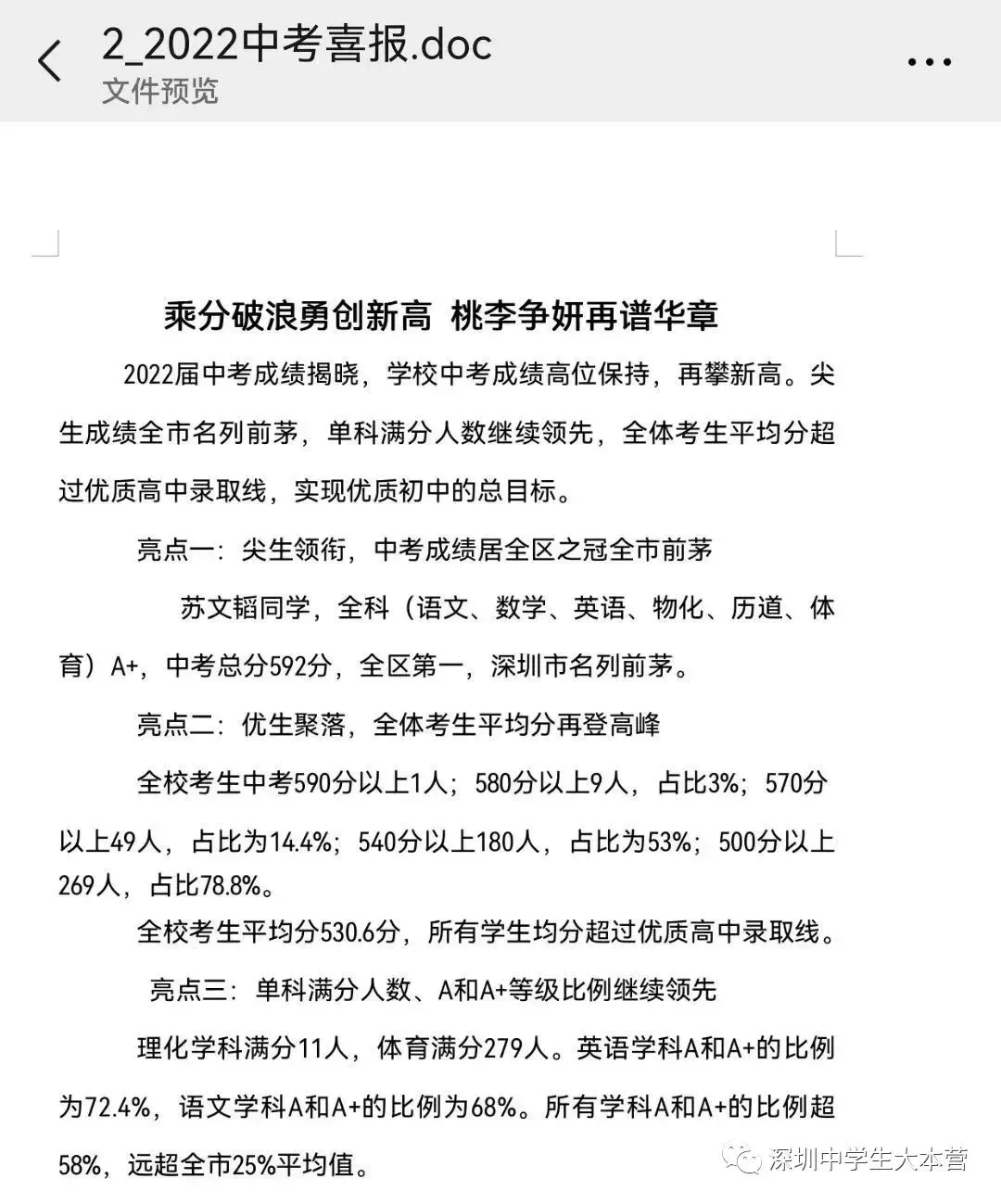
深圳中考高分榜


福田区

01

北环中学


最高分586分,2人;

580分,8人;

570-579,25人;

560-569,51人;

550-559,62人;

540-549,52人;

530-539,47人;

520-529,42人;

510-519,33人;

500-509,27人;

500分以上共347人。


02

红岭实验学校



南山区

03

深中南山创新学校


亮点一:总分突破


最高分590分;

580分以上11人,占比5.6%;

570分以上32人,占比16%;

560分以上60人,占比30%;

550分以上90人,占比45%;


亮点二:各科争优 再创新高


各学科A+比例均在25%以上,其中理综A+比例达27%;


各学科A+和A比例均在60%以上,,其中理综A+和A比例超65%。


04

北大附南山分校




罗湖区

05

桂园中学


580分以上5人,

570分以上26人,

560分以上74人,

预计名校上线人数大增。


06

翠园文锦中学


一、荣登榜首

初三13班曹同学并列罗湖中考状元


二、高分厚实

580分以上3人(13班曹同学587,5班陈同学581,6班欧阳同学580);

570分以上8人;

560分以上27人;

550分以上44人;

540分以上82人


三、全面突破

语文A+32人,数学A+17人,英语A+17人,物化A+37人,历道A+29人。


07

翠园东晓




08

东湖中学



09

松泉中学



宝安区

10

宝安第一外国语学校



11

新中实验



12

中澳实验学校




龙岗区

各学校平均分




1班,570+有28~29人;

2班,570+有25人以上;

3班,570+有29人(580+有9人);

4班,570+有24人;

5、7班,570+有15人左右;

8班,570+有16人;

9班,570+有14人;

10班,570+有10+人;

12班,570+有16人。


14

深大坂田学校


1.本次总分最高分598分(满分610 分),创学校历史性记录。


2.总分均分473分,较往年对比,增长將近30分学校初中教学质量大幅提升,创学校历史记录。


3.各学科A+A率均超过市平均水平,其中体育满分率87.2%,历史道法A+A率31.6%,数学A+A率27.6%。


4.单科学生单科成绩表现优异:

语文最高分116分(满分120分)

数学最高分99分(2人)

英语最高分98分

理化最高分满分120分

历史道法最高分117分 (满分120分 有2人)


15

龙岭学校


16

智民学校



17

龙岗区科技城外国语学校


龙华区


19

新华中学



坪山区


光明区

大鹏区

亚迪570+超过50人

其中一个班31人

3人未落实成绩

16人570+分

亚迪5班(超常班)公办普高率100%

最低分513


看完后
你觉得哪一所学校考得最好呢?
快来留言区与营长讨论啦~



素材来源:家长与同学投稿

gongzhong号,获得更多深圳校内资讯!
回复宿舍查看深圳各大高中宿舍合集
回复手机管理查看深圳各大高中手机管理政策
回复生活费查看深圳学子生活费调查
回复快速转换器查看深圳中考分数转换器
回复中考真题查看2021深圳中考试卷及答案
回复往年中考真题查看深圳往年中考试卷及答案
回复深圳食堂查看深圳各校食堂的具体环境情况


------分隔线----------------------------
相关学习资源
初中各科答题模板汇总

初中各科答题模板汇总

资源简介:【初中各科综合】
热门资讯
看了又看